EN
新闻中心
您当前的位置:首页 > 新闻中心 > 云联商城新闻
公司 “智能计量大数据云平台”被工信部评定为“大数据产业发展试点示范项目”
发布时间:2020-03-10
  |  
阅读量:
  |  
文章来源:云联商城
字号:
A+ A- A

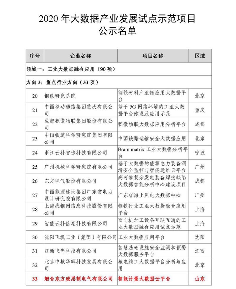
近日,工业和信息化部办公厅公布了2020年度大数据产业发展试点示范项目名单,东方威思顿公司自主研发的“智能计量大数据云平台”名列其中。

工业和信息化部为进一步贯彻《国务院关于印发促进大数据发展行动纲要的通知》文件,围绕工业大数据融合应用、民生大数据创新应用、大数据关键技术先导应用、大数据管理能力提升4大类7个细分方向,遴选一批大数据产业发展试点示范项目,通过试点先行、示范引领,总结推广可复制的经验、做法。威思顿智能计量大数据云平台凭着多年来在行业内的广泛应用和影响力,以及先进的产品技术和成熟的解决方案创新力,入选" 2020年大数据产业发展试点示范项目" 。


       据悉,该平台经过多个现场的实践与验证,突破了多项技术瓶颈,实现海量、异构电力计量数据的统一存储、实时处理、混合应用、智能分析,满足千万用户用电数据的实时存储、计算及挖掘分析需求,并应用于尼泊尔国家级AMI项目及智慧管廊、数字化油田、售电平台项目中,充分展示了云联商城的“软”实力。

此次入选是对云联商城在智能计量领域取得成绩的肯定,公司将以“精进研发终极版”为指引,精确识别客户本源需求,形成系统解决方案并不断优化,促进智能计量领域产业发展,推进我国大数据产业健康有序发展。



  • 东信达企业管理软件(深圳)有限公司
  • 广州集客国际货运代理有限公司
  • 东莞市明致精密制造有限公司
  • 广州市尚游天地国际旅游有限公司
  • 成都伟科特科技有限公司
  • 隐马(上海)健康科技有限公司
  • 广东沐轩品牌管理有限公司
  • 太原市宇力达起重设备有限公司
  • 宁波市江北宁动木制品有限公司
  • 北京数字天网创新科技有限公司
  • 上海研霍智能科技有限公司
  • 深圳市迅祺电子科技有限公司
  • 南召中森生物科技有限公司
  • 咸阳东东电子商务有限公司
  • 南京伴渡文化传媒有限公司
  • 宁夏远程能源科技建设有限公司
  • 苏州谦恒巨环保科技有限公司
  • 深圳中瑞奇健康管理有限公司
  • 深圳金麦穗技术科技有限公司
  • 山东宁森环保科技有限公司